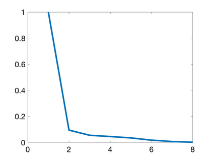
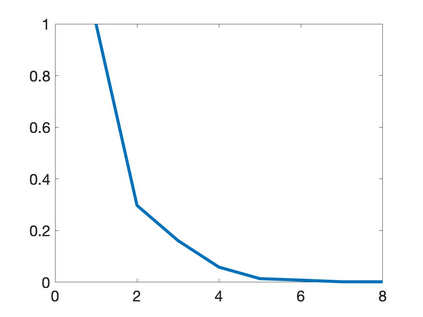
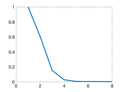
We propose a global convergent numerical method to reconstruct the initial condition of a nonlinear parabolic equation from the measurement of both Dirichlet and Neumann data on the boundary of a bounded domain. The first step in our method is to derive, from the nonlinear governing parabolic equation, a nonlinear systems of elliptic partial differential equations (PDEs) whose solution yields directly the solution of the inverse source problem. We then establish a contraction mapping-like iterative scheme to solve this system. The convergence of this iterative scheme is rigorously proved by employing a Carleman estimate and the argument in the proof of the traditional contraction mapping principle. This convergence is fast in both theoretical and numerical senses. Moreover, our method, unlike the methods based on optimization, does not require a good initial guess of the true solution. Numerical examples are presented to verify these results.


翻译:我们提出一个全球趋同数字方法,从测量Drichlet和Neumann数据的角度,从一个封闭域边界上的非线性抛物线方程式来重建非线性抛物线式方程式的初始状态。我们的方法的第一步是从非线性抛物线方程式(PDEs)中得出一个非线性半偏差方程式(PDEs)的非线性非线性部分方程式(PDEs),其解决方案直接产生对反源问题的解决方案。然后我们建立一个类似收缩绘图的迭接机制来解决这个系统。通过使用Carleman的估算和用于证明传统收缩绘图原理的论证,这个迭代方程式的趋同性得到了严格的证明。这种趋同在理论和数字意义上都是快速的。此外,我们的方法与基于优化的方法不同,不需要对真正的解决方案进行良好的初步猜测。我们提出了一些数值的例子来验证这些结果。

0
下载
关闭预览

相关内容

机器学习入门的经验与建议
专知会员服务
94+阅读 · 2019年10月10日
【哈佛大学商学院课程Fall 2019】机器学习可解释性
专知会员服务
105+阅读 · 2019年10月9日
【SIGGRAPH2019】TensorFlow 2.0深度学习计算机图形学应用
专知会员服务
41+阅读 · 2019年10月9日
AIART 2022 Call for Papers
CCF多媒体专委会
1+阅读 · 2022年2月13日
【ICIG2021】Latest News & Announcements of the Tutorial
中国图象图形学学会CSIG
3+阅读 · 2021年12月20日
【ICIG2021】Latest News & Announcements of the Workshop
中国图象图形学学会CSIG
0+阅读 · 2021年12月20日
【ICIG2021】Check out the hot new trailer of ICIG2021 Symposium7
中国图象图形学学会CSIG
0+阅读 · 2021年11月15日
【ICIG2021】Check out the hot new trailer of ICIG2021 Symposium4
中国图象图形学学会CSIG
0+阅读 · 2021年11月10日
【ICIG2021】Latest News & Announcements of the Industry Talk2
中国图象图形学学会CSIG
0+阅读 · 2021年7月29日
【ICIG2021】Latest News & Announcements of the Industry Talk1
中国图象图形学学会CSIG
0+阅读 · 2021年7月28日
Hierarchically Structured Meta-learning
CreateAMind
27+阅读 · 2019年5月22日
Unsupervised Learning via Meta-Learning
CreateAMind
43+阅读 · 2019年1月3日
A Technical Overview of AI & ML in 2018 & Trends for 2019
待字闺中
18+阅读 · 2018年12月24日
国家自然科学基金
1+阅读 · 2014年12月31日
国家自然科学基金
0+阅读 · 2014年12月31日
国家自然科学基金
0+阅读 · 2013年12月31日
国家自然科学基金
0+阅读 · 2013年12月31日
国家自然科学基金
1+阅读 · 2013年12月31日
国家自然科学基金
1+阅读 · 2012年12月31日
国家自然科学基金
0+阅读 · 2011年12月31日
国家自然科学基金
0+阅读 · 2011年12月31日
国家自然科学基金
1+阅读 · 2011年12月31日
Arxiv
23+阅读 · 2022年2月4日
Principal Neighbourhood Aggregation for Graph Nets
Arxiv
17+阅读 · 2020年6月7日
Arxiv
13+阅读 · 2019年11月14日
VIP会员
相关资讯
AIART 2022 Call for Papers
CCF多媒体专委会
1+阅读 · 2022年2月13日
【ICIG2021】Latest News & Announcements of the Tutorial
中国图象图形学学会CSIG
3+阅读 · 2021年12月20日
【ICIG2021】Latest News & Announcements of the Workshop
中国图象图形学学会CSIG
0+阅读 · 2021年12月20日
【ICIG2021】Check out the hot new trailer of ICIG2021 Symposium7
中国图象图形学学会CSIG
0+阅读 · 2021年11月15日
【ICIG2021】Check out the hot new trailer of ICIG2021 Symposium4
中国图象图形学学会CSIG
0+阅读 · 2021年11月10日
【ICIG2021】Latest News & Announcements of the Industry Talk2
中国图象图形学学会CSIG
0+阅读 · 2021年7月29日
【ICIG2021】Latest News & Announcements of the Industry Talk1
中国图象图形学学会CSIG
0+阅读 · 2021年7月28日
Hierarchically Structured Meta-learning
CreateAMind
27+阅读 · 2019年5月22日
Unsupervised Learning via Meta-Learning
CreateAMind
43+阅读 · 2019年1月3日
A Technical Overview of AI & ML in 2018 & Trends for 2019
待字闺中
18+阅读 · 2018年12月24日
相关基金
国家自然科学基金
1+阅读 · 2014年12月31日
国家自然科学基金
0+阅读 · 2014年12月31日
国家自然科学基金
0+阅读 · 2013年12月31日
国家自然科学基金
0+阅读 · 2013年12月31日
国家自然科学基金
1+阅读 · 2013年12月31日
国家自然科学基金
1+阅读 · 2012年12月31日
国家自然科学基金
0+阅读 · 2011年12月31日
国家自然科学基金
0+阅读 · 2011年12月31日
国家自然科学基金
1+阅读 · 2011年12月31日
Top
微信扫码咨询专知VIP会员