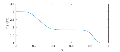
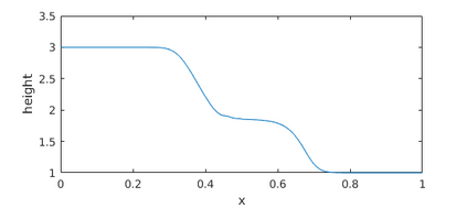
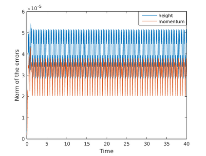
This paper presents a more stable implementation and a highly accurate numerical tool for predicting flooding in urban areas. We started with the (linearised) well-posedness analysis by [1], where far-field boundary conditions were proposed but extended their analysis to include wall boundaries. Specifically, high-order Summation-by-parts (SBP) finite-difference operators were employed to construct a scheme for the Shallow Water Equations. Subsequently, a stable SBP scheme with Simultaneous Approximation Terms that imposes both far-field and wall boundaries was developed. Finally, we extended the schemes and their stability proofs to non-cartesian domains. To demonstrate the strength of the schemes, computations for problems with exact solutions were performed and a theoretical design-order with second-, third- and fourth (2,3,4) convergence rates obtained. Finally, we apply the 4th-order scheme to steady river channel, canal (or flood control channel simulations), and dam-break problems. The results show that the imposition of the boundary conditions are stable, and that they cause no visible reflections at the boundaries. The analysis adequately becomes necessary in flood risk management decisions since they can confirm stable and accurate future predictions of floodplain variables


翻译:本文介绍了一个更稳定的执行和预测城市地区水灾的高度精确的数字工具。我们首先用[1]进行了(线性)充分测深分析,提出了远野边界条件,但将其分析扩大到包括隔离墙边界。具体地说,采用按部划分的高度抽查(SBP)有限差异操作员,为浅水赤道设计了一个计划。随后,制定了一个稳定的国家边境保护方案,同时规定了对远地和隔离墙边界都施加限制的同步相近条件。最后,我们将计划及其稳定性证明扩大到非碳酸盐域。为了展示计划的力量,对有确切解决办法的问题进行了计算,并对第二、第三和第四个汇合率(2,34)。最后,我们将第4级计划应用于稳定的河道、运河(或洪水控制河道模拟)和断坝问题。结果显示,边界条件的强加是稳定的,在边界上没有明显的反射力。为了展示计划的效力,对精确解决的问题进行了计算,对第二、第三和第四个汇合率(2,3,4)合并率进行了理论设计顺序。最后,我们将第4级计划应用于稳定的河道、运河控制河道(或洪水控制河道模拟)和断坝问题。结果显示,边界内的条件是稳定的,它们没有明显的反射线性变。分析成为必要的。在洪水风险的预测,因为洪水管理决定。

0
下载
关闭预览

相关内容

不可错过!《机器学习100讲》课程,UBC Mark Schmidt讲授
专知会员服务
76+阅读 · 2022年6月28日
【干货书】真实机器学习,264页pdf,Real-World Machine Learning
机器学习入门的经验与建议
专知会员服务
94+阅读 · 2019年10月10日
【SIGGRAPH2019】TensorFlow 2.0深度学习计算机图形学应用
专知会员服务
41+阅读 · 2019年10月9日
VCIP 2022 Call for Demos
CCF多媒体专委会
1+阅读 · 2022年6月6日
VCIP 2022 Call for Special Session Proposals
CCF多媒体专委会
1+阅读 · 2022年4月1日
ACM MM 2022 Call for Papers
CCF多媒体专委会
5+阅读 · 2022年3月29日
ACM TOMM Call for Papers
CCF多媒体专委会
2+阅读 · 2022年3月23日
AIART 2022 Call for Papers
CCF多媒体专委会
1+阅读 · 2022年2月13日
【ICIG2021】Check out the hot new trailer of ICIG2021 Symposium8
中国图象图形学学会CSIG
0+阅读 · 2021年11月16日
【ICIG2021】Check out the hot new trailer of ICIG2021 Symposium5
中国图象图形学学会CSIG
1+阅读 · 2021年11月11日
【ICIG2021】Check out the hot new trailer of ICIG2021 Symposium4
中国图象图形学学会CSIG
0+阅读 · 2021年11月10日
Hierarchically Structured Meta-learning
CreateAMind
27+阅读 · 2019年5月22日
A Technical Overview of AI & ML in 2018 & Trends for 2019
待字闺中
18+阅读 · 2018年12月24日
国家自然科学基金
0+阅读 · 2015年12月31日
国家自然科学基金
2+阅读 · 2015年12月31日
国家自然科学基金
0+阅读 · 2014年12月31日
国家自然科学基金
0+阅读 · 2013年12月31日
国家自然科学基金
0+阅读 · 2013年12月31日
国家自然科学基金
0+阅读 · 2013年12月31日
国家自然科学基金
0+阅读 · 2013年12月31日
国家自然科学基金
1+阅读 · 2013年12月31日
国家自然科学基金
0+阅读 · 2012年12月31日
国家自然科学基金
0+阅读 · 2009年12月31日
Arxiv
0+阅读 · 2022年8月10日
VIP会员
相关资讯
VCIP 2022 Call for Demos
CCF多媒体专委会
1+阅读 · 2022年6月6日
VCIP 2022 Call for Special Session Proposals
CCF多媒体专委会
1+阅读 · 2022年4月1日
ACM MM 2022 Call for Papers
CCF多媒体专委会
5+阅读 · 2022年3月29日
ACM TOMM Call for Papers
CCF多媒体专委会
2+阅读 · 2022年3月23日
AIART 2022 Call for Papers
CCF多媒体专委会
1+阅读 · 2022年2月13日
【ICIG2021】Check out the hot new trailer of ICIG2021 Symposium8
中国图象图形学学会CSIG
0+阅读 · 2021年11月16日
【ICIG2021】Check out the hot new trailer of ICIG2021 Symposium5
中国图象图形学学会CSIG
1+阅读 · 2021年11月11日
【ICIG2021】Check out the hot new trailer of ICIG2021 Symposium4
中国图象图形学学会CSIG
0+阅读 · 2021年11月10日
Hierarchically Structured Meta-learning
CreateAMind
27+阅读 · 2019年5月22日
A Technical Overview of AI & ML in 2018 & Trends for 2019
待字闺中
18+阅读 · 2018年12月24日
相关基金
国家自然科学基金
0+阅读 · 2015年12月31日
国家自然科学基金
2+阅读 · 2015年12月31日
国家自然科学基金
0+阅读 · 2014年12月31日
国家自然科学基金
0+阅读 · 2013年12月31日
国家自然科学基金
0+阅读 · 2013年12月31日
国家自然科学基金
0+阅读 · 2013年12月31日
国家自然科学基金
0+阅读 · 2013年12月31日
国家自然科学基金
1+阅读 · 2013年12月31日
国家自然科学基金
0+阅读 · 2012年12月31日
国家自然科学基金
0+阅读 · 2009年12月31日
Top
微信扫码咨询专知VIP会员