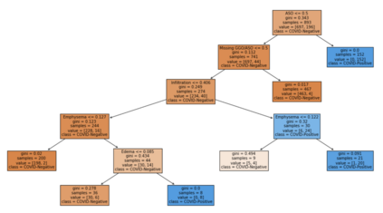
In this paper, our focus is on constructing models to assist a clinician in the diagnosis of COVID-19 patients in situations where it is easier and cheaper to obtain X-ray data than to obtain high-quality images like those from CT scans. Deep neural networks have repeatedly been shown to be capable of constructing highly predictive models for disease detection directly from image data. However, their use in assisting clinicians has repeatedly hit a stumbling block due to their black-box nature. Some of this difficulty can be alleviated if predictions were accompanied by explanations expressed in clinically relevant terms. In this paper, deep neural networks are used to extract domain-specific features(morphological features like ground-glass opacity and disease indications like pneumonia) directly from the image data. Predictions about these features are then used to construct a symbolic model (a decision tree) for the diagnosis of COVID-19 from chest X-rays, accompanied with two kinds of explanations: visual (saliency maps, derived from the neural stage), and textual (logical descriptions, derived from the symbolic stage). A radiologist rates the usefulness of the visual and textual explanations. Our results demonstrate that neural models can be employed usefully in identifying domain-specific features from low-level image data; that textual explanations in terms of clinically relevant features may be useful; and that visual explanations will need to be clinically meaningful to be useful.


翻译:在本文中,我们的重点是建立模型,帮助临床医生诊断COVID-19病人,在获得X光数据比获得像CT扫描那样的高质量图像更容易和便宜的情况下,帮助临床医生诊断COVID-19病人;深神经网络一再证明能够直接从图像数据中建立高预测性疾病检测模型;然而,由于临床医生的黑盒性质,这些网络在帮助临床医生时一再遇到一个绊脚石;如果预测附有临床相关术语的解释,其中一些困难是可以缓解的;在本文中,深神经网络直接从图像数据中提取特定领域特征(如地面玻璃透视和肺炎等疾病迹象等形态特征);对这些特征的预测,然后用来构建一个象征性模型(决定树),用于诊断COVID-19从胸部X光谱中检测疾病,同时附有两种解释:视觉(从神经阶段得到的实用地图)和文字描述(从象征性阶段得到的逻辑描述),则可以减轻部分神经神经网络对视觉和文字特征的实用性;在临床解释中,我们所应用的临床解释结果可以证明,在临床层次上需要。

0
下载
关闭预览

相关内容

【ACML2020】张量网络机器学习:最近的进展和前沿,109页ppt
专知会员服务
55+阅读 · 2020年12月15日
最新《Transformers模型》教程,64页ppt
专知会员服务
324+阅读 · 2020年11月26日
【DeepMind】强化学习教程,83页ppt
专知会员服务
158+阅读 · 2020年8月7日
可解释强化学习,Explainable Reinforcement Learning: A Survey
专知会员服务
132+阅读 · 2020年5月14日
【陈天奇】TVM:端到端自动深度学习编译器,244页ppt
专知会员服务
87+阅读 · 2020年5月11日
【SIGGRAPH2019】TensorFlow 2.0深度学习计算机图形学应用
专知会员服务
41+阅读 · 2019年10月9日
Hierarchically Structured Meta-learning
CreateAMind
27+阅读 · 2019年5月22日
逆强化学习-学习人先验的动机
CreateAMind
16+阅读 · 2019年1月18日
A Technical Overview of AI & ML in 2018 & Trends for 2019
待字闺中
18+阅读 · 2018年12月24日
vae 相关论文 表示学习 1
CreateAMind
12+阅读 · 2018年9月6日
计算机视觉领域顶会CVPR 2018 接受论文列表
Hierarchical Disentangled Representations
CreateAMind
4+阅读 · 2018年4月15日
已删除
将门创投
5+阅读 · 2017年10月20日
【论文】图上的表示学习综述
机器学习研究会
15+阅读 · 2017年9月24日
Auto-Encoding GAN
CreateAMind
7+阅读 · 2017年8月4日
Arxiv
7+阅读 · 2018年1月31日
VIP会员
相关VIP内容
【ACML2020】张量网络机器学习:最近的进展和前沿,109页ppt
专知会员服务
55+阅读 · 2020年12月15日
最新《Transformers模型》教程,64页ppt
专知会员服务
324+阅读 · 2020年11月26日
【DeepMind】强化学习教程,83页ppt
专知会员服务
158+阅读 · 2020年8月7日
可解释强化学习,Explainable Reinforcement Learning: A Survey
专知会员服务
132+阅读 · 2020年5月14日
【陈天奇】TVM:端到端自动深度学习编译器,244页ppt
专知会员服务
87+阅读 · 2020年5月11日
【SIGGRAPH2019】TensorFlow 2.0深度学习计算机图形学应用
专知会员服务
41+阅读 · 2019年10月9日
相关资讯
Hierarchically Structured Meta-learning
CreateAMind
27+阅读 · 2019年5月22日
逆强化学习-学习人先验的动机
CreateAMind
16+阅读 · 2019年1月18日
A Technical Overview of AI & ML in 2018 & Trends for 2019
待字闺中
18+阅读 · 2018年12月24日
vae 相关论文 表示学习 1
CreateAMind
12+阅读 · 2018年9月6日
计算机视觉领域顶会CVPR 2018 接受论文列表
Hierarchical Disentangled Representations
CreateAMind
4+阅读 · 2018年4月15日
已删除
将门创投
5+阅读 · 2017年10月20日
【论文】图上的表示学习综述
机器学习研究会
15+阅读 · 2017年9月24日
Auto-Encoding GAN
CreateAMind
7+阅读 · 2017年8月4日
Top
微信扫码咨询专知VIP会员