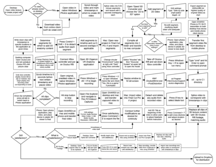
This study evaluates the usage of virtual reality (VR) technologies as a teaching tool in oral placement therapy, a subset of speech therapy. The researcher distributed instructional videos using traditional lecture and modified three-dimensional video to prompt responses. Data was gathered with a two-part Google Form: In "Section 1: Knowledge Test" participants were asked to determine how well they received the information displayed to them. In "Section 2: Opinion Test" participants were asked diagnostic and subjective questions via Likert scale ranging from 1 ("Strongly Disagree") to 5 ("Strongly Agree") to determine how well they enjoyed viewing the information displayed to them. Averages for Section 1 were 92.00% for the control group (viewing 2D, unmodified video) and 77.88% for the experimental group (viewing 3D, VR video). Almost all participants answered at least 60% of the questions correctly. Averages for 2D and 3D participants were 4.53/5 and 3.82/5, respectively for "positive" prompts. Exactly 50% of participants experiencing VR video preferred the method to a traditional lecture. This study determines that virtual reality is viable as a learning tool, but knowledge obtained is not necessarily as high as using traditional lecture. Further experimentation is required to determine how well oral placement therapists respond to physically interacting with a model instead of only viewing it. Copies of the Google Form used to collect responses, all raw data, and a flowchart outlining each step used to construct the 3D video can be found in the Appendix.


翻译:暂无翻译

0
下载
关闭预览

相关内容

虚拟现实,或虚拟实境(Virtual Reality),简称 VR 技术,是指利用电脑模拟产生一个三度空间的虚拟世界,提供使用者关于视觉、听觉、触觉等感官的模拟,让使用者如同身历其境一般,可以及时、没有限制地观察三度空间内的事物。 实际上现在实用的民用VR技术只有带头部追踪功能的头戴式显示器,只能有限的勉强模拟视觉感官。近年来火爆的VR就是这个。 VR技术重点在硬件方面,尤其是头部追踪技术是重中之重。VR必须要结合硬件与软件一起使用。和大多数人想象的不同,VR在软件方面实现起来简单,几乎只需要很少的一点代码即可实现。
FlowQA: Grasping Flow in History for Conversational Machine Comprehension
专知会员服务
34+阅读 · 2019年10月18日
Stabilizing Transformers for Reinforcement Learning
专知会员服务
60+阅读 · 2019年10月17日
《DeepGCNs: Making GCNs Go as Deep as CNNs》
专知会员服务
31+阅读 · 2019年10月17日
Keras François Chollet 《Deep Learning with Python 》, 386页pdf
专知会员服务
161+阅读 · 2019年10月12日
【SIGGRAPH2019】TensorFlow 2.0深度学习计算机图形学应用
专知会员服务
41+阅读 · 2019年10月9日
Hierarchically Structured Meta-learning
CreateAMind
27+阅读 · 2019年5月22日
Transferring Knowledge across Learning Processes
CreateAMind
29+阅读 · 2019年5月18日
强化学习的Unsupervised Meta-Learning
CreateAMind
18+阅读 · 2019年1月7日
Unsupervised Learning via Meta-Learning
CreateAMind
43+阅读 · 2019年1月3日
meta learning 17年:MAML SNAIL
CreateAMind
11+阅读 · 2019年1月2日
A Technical Overview of AI & ML in 2018 & Trends for 2019
待字闺中
18+阅读 · 2018年12月24日
STRCF for Visual Object Tracking
统计学习与视觉计算组
15+阅读 · 2018年5月29日
Focal Loss for Dense Object Detection
统计学习与视觉计算组
12+阅读 · 2018年3月15日
IJCAI | Cascade Dynamics Modeling with Attention-based RNN
KingsGarden
13+阅读 · 2017年7月16日
From Softmax to Sparsemax-ICML16(1)
KingsGarden
74+阅读 · 2016年11月26日
国家自然科学基金
13+阅读 · 2017年12月31日
国家自然科学基金
2+阅读 · 2015年12月31日
国家自然科学基金
0+阅读 · 2015年12月31日
国家自然科学基金
1+阅读 · 2015年12月31日
国家自然科学基金
45+阅读 · 2015年12月31日
国家自然科学基金
2+阅读 · 2015年12月31日
国家自然科学基金
2+阅读 · 2015年12月31日
国家自然科学基金
0+阅读 · 2014年12月31日
国家自然科学基金
2+阅读 · 2014年12月31日
Arxiv
42+阅读 · 2024年1月25日
VIP会员
相关资讯
Hierarchically Structured Meta-learning
CreateAMind
27+阅读 · 2019年5月22日
Transferring Knowledge across Learning Processes
CreateAMind
29+阅读 · 2019年5月18日
强化学习的Unsupervised Meta-Learning
CreateAMind
18+阅读 · 2019年1月7日
Unsupervised Learning via Meta-Learning
CreateAMind
43+阅读 · 2019年1月3日
meta learning 17年:MAML SNAIL
CreateAMind
11+阅读 · 2019年1月2日
A Technical Overview of AI & ML in 2018 & Trends for 2019
待字闺中
18+阅读 · 2018年12月24日
STRCF for Visual Object Tracking
统计学习与视觉计算组
15+阅读 · 2018年5月29日
Focal Loss for Dense Object Detection
统计学习与视觉计算组
12+阅读 · 2018年3月15日
IJCAI | Cascade Dynamics Modeling with Attention-based RNN
KingsGarden
13+阅读 · 2017年7月16日
From Softmax to Sparsemax-ICML16(1)
KingsGarden
74+阅读 · 2016年11月26日
相关基金
国家自然科学基金
13+阅读 · 2017年12月31日
国家自然科学基金
2+阅读 · 2015年12月31日
国家自然科学基金
0+阅读 · 2015年12月31日
国家自然科学基金
1+阅读 · 2015年12月31日
国家自然科学基金
45+阅读 · 2015年12月31日
国家自然科学基金
2+阅读 · 2015年12月31日
国家自然科学基金
2+阅读 · 2015年12月31日
国家自然科学基金
0+阅读 · 2014年12月31日
国家自然科学基金
2+阅读 · 2014年12月31日
Top
微信扫码咨询专知VIP会员