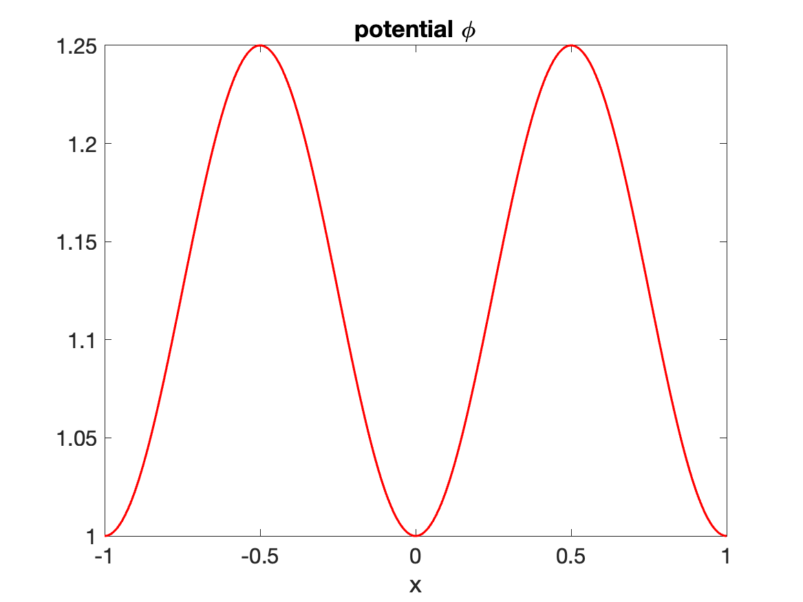
Inspired by the modeling of grain growth in polycrystalline materials, we consider a nonlinear Fokker-Plank model, with inhomogeneous diffusion and with variable mobility parameters. We develop large time asymptotic analysis of such nonstandard models by reformulating and extending the classical entropy method, under the assumption of periodic boundary condition. In addition, illustrative numerical tests are presented to highlight the essential points of the current analytical results and to motivate future analysis.


翻译:在多晶体材料谷物生长模型的启发下,我们考虑采用非线性Fokker-Plank模型,该模型具有不相容的传播性和可变的移动参数;我们根据定期边界条件的假设,对非标准模型进行大量时间无症状分析,重新制定和扩展典型的环球法;此外,还提出说明性数字测试,以突出当前分析结果的要点,并激励今后的分析。

0
下载
关闭预览

相关内容

不可错过!《机器学习100讲》课程,UBC Mark Schmidt讲授
专知会员服务
76+阅读 · 2022年6月28日
Keras François Chollet 《Deep Learning with Python 》, 386页pdf
专知会员服务
161+阅读 · 2019年10月12日
强化学习最新教程,17页pdf
专知会员服务
182+阅读 · 2019年10月11日
[综述]深度学习下的场景文本检测与识别
专知会员服务
78+阅读 · 2019年10月10日
机器学习入门的经验与建议
专知会员服务
94+阅读 · 2019年10月10日
【SIGGRAPH2019】TensorFlow 2.0深度学习计算机图形学应用
专知会员服务
41+阅读 · 2019年10月9日
ACM MM 2022 Call for Papers
CCF多媒体专委会
5+阅读 · 2022年3月29日
ACM TOMM Call for Papers
CCF多媒体专委会
2+阅读 · 2022年3月23日
【ICIG2021】Check out the hot new trailer of ICIG2021 Symposium9
中国图象图形学学会CSIG
0+阅读 · 2021年12月17日
【ICIG2021】Check out the hot new trailer of ICIG2021 Symposium8
中国图象图形学学会CSIG
0+阅读 · 2021年11月16日
【ICIG2021】Check out the hot new trailer of ICIG2021 Symposium6
中国图象图形学学会CSIG
2+阅读 · 2021年11月12日
【ICIG2021】Check out the hot new trailer of ICIG2021 Symposium5
中国图象图形学学会CSIG
1+阅读 · 2021年11月11日
【ICIG2021】Check out the hot new trailer of ICIG2021 Symposium4
中国图象图形学学会CSIG
0+阅读 · 2021年11月10日
【ICIG2021】Check out the hot new trailer of ICIG2021 Symposium1
中国图象图形学学会CSIG
0+阅读 · 2021年11月3日
Hierarchically Structured Meta-learning
CreateAMind
27+阅读 · 2019年5月22日
Transferring Knowledge across Learning Processes
CreateAMind
29+阅读 · 2019年5月18日
国家自然科学基金
0+阅读 · 2015年12月31日
国家自然科学基金
0+阅读 · 2014年12月31日
国家自然科学基金
1+阅读 · 2014年12月31日
国家自然科学基金
1+阅读 · 2013年12月31日
国家自然科学基金
0+阅读 · 2012年12月31日
国家自然科学基金
0+阅读 · 2011年12月31日
国家自然科学基金
0+阅读 · 2011年12月31日
国家自然科学基金
0+阅读 · 2011年12月31日
国家自然科学基金
0+阅读 · 2009年12月31日
国家自然科学基金
0+阅读 · 2008年12月31日
Arxiv
0+阅读 · 2022年8月12日
Arxiv
0+阅读 · 2022年8月12日
VIP会员
相关资讯
ACM MM 2022 Call for Papers
CCF多媒体专委会
5+阅读 · 2022年3月29日
ACM TOMM Call for Papers
CCF多媒体专委会
2+阅读 · 2022年3月23日
【ICIG2021】Check out the hot new trailer of ICIG2021 Symposium9
中国图象图形学学会CSIG
0+阅读 · 2021年12月17日
【ICIG2021】Check out the hot new trailer of ICIG2021 Symposium8
中国图象图形学学会CSIG
0+阅读 · 2021年11月16日
【ICIG2021】Check out the hot new trailer of ICIG2021 Symposium6
中国图象图形学学会CSIG
2+阅读 · 2021年11月12日
【ICIG2021】Check out the hot new trailer of ICIG2021 Symposium5
中国图象图形学学会CSIG
1+阅读 · 2021年11月11日
【ICIG2021】Check out the hot new trailer of ICIG2021 Symposium4
中国图象图形学学会CSIG
0+阅读 · 2021年11月10日
【ICIG2021】Check out the hot new trailer of ICIG2021 Symposium1
中国图象图形学学会CSIG
0+阅读 · 2021年11月3日
Hierarchically Structured Meta-learning
CreateAMind
27+阅读 · 2019年5月22日
Transferring Knowledge across Learning Processes
CreateAMind
29+阅读 · 2019年5月18日
相关基金
国家自然科学基金
0+阅读 · 2015年12月31日
国家自然科学基金
0+阅读 · 2014年12月31日
国家自然科学基金
1+阅读 · 2014年12月31日
国家自然科学基金
1+阅读 · 2013年12月31日
国家自然科学基金
0+阅读 · 2012年12月31日
国家自然科学基金
0+阅读 · 2011年12月31日
国家自然科学基金
0+阅读 · 2011年12月31日
国家自然科学基金
0+阅读 · 2011年12月31日
国家自然科学基金
0+阅读 · 2009年12月31日
国家自然科学基金
0+阅读 · 2008年12月31日
Top
微信扫码咨询专知VIP会员