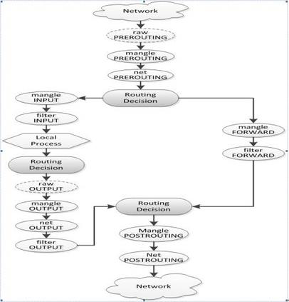
iptables的前身叫ipfirewall (内核1.x时代),这是一个作者从freeBSD上移植过来的,能够工作在内核当中的,对数据包进行检测的一款简易访问控制工具。但是ipfirewall工作功能极其有限(它需要将所有的规则都放进内核当中,这样规则才能够运行起来,而放进内核,这个做法一般是极其困难的)。当内核发展到2.x系列的时候,软件更名为ipchains,它可以定义多条规则,将他们串起来,共同发挥作用,而现在,它叫做iptables,可以将规则组成一个列表,实现绝对详细的访问控制功能。
  1. Linux 服务器有必要开启 iptables 防火墙么? - 知乎
  2. 解决centos7和window ping 不同的问题
  3. 简易的SSH防火墙
  4. [转载] CentOS(5.8/6.4) linux生产环境若干优化实战
  5. centos6.X下安装nginx(yum源)
  6. centos7没有iptables的解决办法
  7. 请问iptables: No chain/target/match by that name...
  8. 如何排查主机无法SSH问题
  9. Ubuntu下的ftp正常配置 防火墙已关 win中用cmd...
  10. 买了个香港的VPS,搭了个Django项目,但是访问不了? - 知乎
  11. 虚拟机CentOS 配置网络、hosts、关闭防火墙、yum
  12. 美国 NSA 方程式组织(Equation Group...
  13. GlassWire 防火墙如何? - 知乎
  14. OpenStack网络基础知识: 玩转Linux... | Fishcried
  15. 比特彗星(BitComet)显示TCP...
  16. 标签 | java
  17. 如何测试哪些端口被封? - 知乎
  18. Iptables vs Firewalld | winway's blog
  19. 用netfilter/iptables实现网关屏蔽恶意IP和URL · Running Time
  20. centos 7中一些IPV6和防火墙问题
展开全文
参考链接
微信扫码咨询专知VIP会员