摘要

随着5G商业化的到来,下一代超5G(B5G)的无线电接入技术需要更可靠、更快、更智能的电信系统。人工智能(AI)和机器学习(ML)不仅在服务层应用中大受欢迎,而且还被提议作为B5G网络的多方面重要推动者,从物联网设备和边缘计算到基于云的基础设施。然而,大多数现有的B5G安全综述都集中在AI/ML模型的性能和它们的准确性上,但它们往往忽略了模型决策的责任和可信度。可解释人工智能(XAI)方法是很有前途的技术,可以让系统开发者识别AI/ML黑盒模型的内部工作原理。在B5G的安全领域使用XAI的目标是让系统安全的决策过程对利益相关者透明和理解,使系统对自主行动负责。在即将到来的B5G时代的每个方面,包括B5G技术,如RAN、零接触网络管理、E2E切片,本调查强调了XAI在其中的作用,以及普通用户最终将享受的使用案例。此外,我们还介绍了在目前开展的涉及XAI的项目基础上,从最近的工作中获得的经验和未来的研究方向。

关键词:B5G、XAI、人工智能安全、网络安全、6G移动通信、责任制、可信赖的人工智能、可解释的安全

I. 引言

无线通信行业可以说是技术领域中发展最迅速的部门之一。在电信领域蓬勃发展的创新奠定了基础设施,并形成了和谐的发展,使生活水平呈指数级增长。第一代蜂窝网络是在20世纪80年代开始发展无线通信技术的。5G无线技术主要基于软件化,预计将在2025年之前完成过渡,实现大幅覆盖。5G最引人注目的特点是通过基于微服务的架构将网络云化。随着5G商业化实施的开始,专家们预测6G移动通信将在接下来的几年里广泛普及[1]。与此同时,学术界更加关注超5G或6G标准化之前的新研究方向。边缘智能(EI)、超越6GHz到太赫兹通信、非正交多址(NOMA)、大型智能表面(LIS)和零接触网络在最近几年已经兴起[2]-[4]。这些概念正被发展为将为下一代通信网络提供动力的技术。在5G网络能力方面,要满足这些需要高速数据传输率和实时访问重要计算资源的应用,还有很长的路要走。由5G促成的物联网,试图连接大量的设备和网络物理系统(CPS),超越5G的能力,进入B5G时代。例如,6G有望连接数以百万计的设备,并提供对大量计算和存储能力的即时访问。对于B5G无线网络,科学界期待着完全智能的网络协调和管理[2],[5]。它将在各方面有别于前几代,包括网络基础设施、无线电接入方法、处理和存储能力、应用类型。新的应用将需要智能地使用通信、计算、控制和存储资源。此外,无线网络正在产生大量的数据。这种模式的转变使得B5G中数据驱动的实时网络设计和运行成为可能。

物理攻击、窃听以及认证和授权问题困扰着从1G到3G的无线通信技术。现在它包括更复杂的攻击和更强硬的攻击者。4G网络最突出的安全和隐私威胁来自恶意软件程序和常见的MAC层安全漏洞,如病毒、篡改、拒绝服务(DoS)、回放攻击、窃听。这些攻击已经演变进入5G中的软件定义网络(SDN)、网络功能虚拟化(NFV)和云计算。不安全的SDN功能包括OpenFlow、集中式网络管理(容易受到DoS攻击)、核心和回程、边缘设备漏洞和开放API[6],[7]。研究团体开始关注B5G通信中的安全漏洞,使用先进的网络、AI/ML和链接智能技术,为B5G愿景提供动力。在前几代带来的未解决的安全问题之上,这些新技术使B5G网络面临着前所未有的全新威胁。尽管如此,B5G的整体成功最终取决于人工智能和6G在未来的协作程度[8]。

人工智能的恶意使用正在改变威胁格局,为许多潜在的应用增加了限制,使其无法看到光明。随着6G技术的出现,滥用人工智能可能会危及越来越复杂的系统,如智能CPS(SCPSs)。SCPSs是先进的CPS系统,它们通过物联网(IoT)、人工智能(AI)、无线传感器网络(WSN)和云计算等技术日益联系在一起,以实现各种独特的服务和应用[9]。由于SCPSs与各个领域交织在一起,一个弱点就会导致灾难性的故障(蝴蝶效应)。除了人工智能在服务中的应用,它也可以被用于恶意目的,允许更大规模的攻击,与我们之前看到的攻击不同。

因此,所有互联的设备和用户都处于风险之中。尽管关于人工智能防范网络威胁的研究已经进行了很多年[10],[11],但目前仍不清楚如何确保将人工智能融入其核心业务的网络安全。人工智能安全的一个重要缺陷来自于这些系统的黑盒性质,以这样或那样的方式。因此,在这方面保持可问责和可信赖的人工智能是非常重要的。

美国国防部高级研究计划局(DARPA)于2017年5月启动了可解释人工智能(XAI)计划,以开发一套新的人工智能方法,使最终用户能够理解、充分信任并成功管理下一代人工智能系统[12]。为了进一步阐述,它可以被认为是计算机科学和社会科学的集体初始化,其中包括人类心理学的解释。B5G的整体成功将最终取决于在其实施过程中使用的人工智能在多大程度上会有弹性和值得信赖,供大众利用[8]。在这方面,扩展对 XAI 等潜在技术的研究是需要立即采取行动。

A. 本文研究动机

写这篇文章的时候,5G正在商业化地推出,许多研究人员都在关注B5G。其应用、架构和使能技术是最近发表的大量研究的主题,如表II所示。此外,诸如[2]、[4]、[13]-[20]等研究主要集中在B5G无线通信技术的愿景、潜在应用和要求上,如太比特每秒的速度FeMBB、互联智能和EDuRLLC等,这些技术将在未来促进自动驾驶汽车、远程医疗、扩展现实等新兴应用。

在B5G/6G移动通信的关键推动因素中,如太赫兹通信、边缘计算、集群网络、完全自动化、区块链;人工智能占有突出的地位。人工智能技术由于其泛化能力,更适合解决复杂的问题,因此适合在许多新的B5G时代应用中使用。包括[13]、[21]-[26]在内的研究阐述了人工智能的重要性及其在B5G中的发展趋势,以及它对未来通信技术带来的挑战。以前的调查,如[6],[27]-[31]强调了一系列B5G使能技术中安全方面的动态,如物联网、RAN和边缘计算,而[8],[29],[32],[33]完全集中在安全威胁和潜在的防御措施,这将提高B5G中使用的AI/ML方法的信任。

尽管它显示了有希望的结果,但只有少数出版物([34]-[36])涵盖了安全背景下的XAI应用或XAI研究项目和标准化方法。XAI的机会、挑战和标准化仍处于起步阶段,需要与来自人类心理学和社会学等领域的专家进行更多的合作,以走向更具体的现实世界应用。表II概述了当代关于B5G、人工智能和XAI的进展的研究和调查。这里我们发现,每篇论文都提出了不明确的背景下的应用。相反,实施B5G技术反而要求对人工智能和XAI在安全方面进行全面的审查,因为问责制和弹性是任何一代移动网络的核心和基本特征。许多研究人员专注于B5G、XAI和人工智能技术,但目前还没有一个类似的方法,在B5G的使用案例中审查XAI技术的可行性。作为回应,本调查报告全面概述了XAI和安全技术方面、应用、要求、限制、挑战/问题、目前的项目、标准化倡议以及B5G应用的经验教训。

B. 本文贡献

据作者所知,本文是第一个试图探索XAI在广泛的B5G安全方面应用的文章。表II描述了在这方面进行的一些相关但不体系的研究。然而,这些研究中没有一个能够传达出XAI在B5G安全方面的作用的整体形象。因此,我们在这次调查中的主要贡献列举如下:

  • 强调XAI对B5G安全的重要性:本文阐述了XAI在实现网络安全中使用的AI/ML模型的问责制和提高B5G电信弹性的潜力。尽管许多关于B5G安全的研究涉及数据驱动的ML解决方案,但很少关注对其决策的解释。在使用黑盒人工智能来确保关键应用程序的安全时,利益相关者会产生严重的怀疑和问责问题。XAI方法解释基于AI/ML的安全系统黑盒性质的能力是目前填补这一研究空白的要求。

  • 针对通常讨论的B5G技术方面和用例,全面分析XAI。在这里,我们探讨XAI在一系列B5G使能技术中的作用,如物联网/设备、无线接入网(RAN)、边缘网络、核心和回程网络、E2E切片和网络自动化。这张清单是精心挑选的,涵盖了B5G电信架构的大部分内容,并提供了XAI对B5G安全影响的整体看法。该研究延伸到讨论可能的安全问题和XAI对一组流行的用例的影响,包括智能城市、智能医疗、工业4.0/5.0、智能电网2.0和扩展现实(XR)。

  • 对重要的、相关的研究项目和标准化的调查。与其他许多调查报告不同,这里我们探讨了正在进行的研究项目,以实现纳入AI/ML/XAI的B5G实施和标准化。对涉及学术界和工业界合作伙伴的当前项目和倡议的详细讨论,使人们对正在进行的领域和目前探索的研究差距有了清晰的认识。这里讨论了B5G中的AI安全标准化,以确定对未来B5G网络及其各自技术的要求。

  • 提供有希望的研究方向作为指导。详尽地讨论了目前XAI方法在安全方面的现有限制和挑战,以及可能的研究方向。提出的一些研究方向包括网络片之间的安全和隔离,计算效率高的解释能力的边缘AI,以及了解ML模型在白盒和黑盒背景下对对抗性攻击的脆弱程度是一些被确定的可能研究方向。

图1. 使用XAI来提高B5G技术和用例的安全性概述。该图的左边部分显示了与传统的网络分层堆栈相比,虚拟化如何导致5G启用技术,以及人工智能如何从5G发展到B5G。该图的右边部分显示了XAI可以为系统利益相关者改善基于AI的安全解决方案。

C. 论文大纲

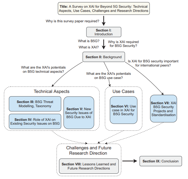
本节介绍了本调查论文的动机和贡献。第二节给出了本文的技术背景,即B5G、XAI,以及XAI对改善B5G安全的潜力。然后,第三节、第四节和第六节讨论了这些技术方面的细节。第三节阐述了发展B5G网络的分类法、威胁建模和安全方面的情况。第四节分析了引入XAI对现有AI驱动的B5G安全解决方案的影响。第六节强调了因引入XAI而产生的潜在的新安全问题。此外,对于B5G启用的用例,第五节分析了XAI对这些B5G用例的安全方面的影响。第七节通过列出正在进行的有关B5G安全和XAI的研究项目和标准化,加强了本调查报告的重要性。第八节总结了第三、四、六、五和七节的经验教训和未来研究方向。最后,第九节对整篇论文进行了总结。

图2. 本调查论文的大纲显示了论文章节的组织,以与论文的主要议题相一致:用于B5G安全的XAI

II. 背景

本节简要介绍了本文讨论的相关技术的背景。特别是讨论了B5G技术和XAI的概念,然后是B5G安全对XAI日益增长的需求。

XAI的分类

根据XAI方法在开发过程中的应用阶段,XAI主要有三类:模型前、模型内和模型后。模型前方法主要用于模型开发管道中的数据集准备阶段。这些方法有助于数据分析、特征工程和解释在数据中看到的任何潜在模式。模型内XAI方法被嵌入到ML算法中。它包括所有透明模型,如线性回归、决策树、随机森林等。此外,模型内解释也是通过使用固有的透明模型对现有的ML模型架构进行修改而产生的。事后/模型后解释是在训练一个ML模型后应用的。它使我们能够确定模型在训练过程中学到了什么。

图3. XAI分类法。Pre-model XAI解释用于建立人工智能模型的训练数据(例如,主成分分析(PCA),t-分布式随机邻接嵌入(t-SNE))。In-model XA指的是不言自明的透明AI模型(如决策树、随机森林)。Post-model(Post-hoc) XAI模型解释训练过的AI模型给出的结果(例如LIME、SHAP)。

图4. 各种XAI方法目前在研究和工业界中很流行。如图所示,每种方法都有自己的优势和劣势。选择LIME、SHAP、LRP、CFE、PIRL、Heirrachial policies和LMUTs只是为了代表XAI方法的类别。

图5. XAI的利益相关者。每个利益相关者对系统及其各自的可解释性要求的不同影响程度。

III. B5G威胁建模和分类法

在愿景征集阶段后,6G目前正处于确定系统关键性能指标的早期阶段。没有什么是固定的,但6G肯定会基于5G的发展和演变。6G将继承5G提供的优势,改进其余的不足,并利用新的技术和应用。在本节中,我们将B5G的威胁分为三类(图7)。继承自5G网络的B5G威胁,6G技术威胁和6G应用威胁

图6. B5G中可解释安全性的6W分析。所示的程序可以作为一个框架,在设计B5G网络中/上的可解释智能系统的安全方面时开始奠定基础。

图7. 6G的安全威胁形势

图8. 使用基于学习的方法实现的B5G-IoT安全技术大多被视为黑盒系统。当这些系统本身因外部因素(如攻击)而承受压力时,从这种方法中检测出的恶意代理可能会导致不可预测的结果。额外的解释可以改善追溯模型内部的这些问题,为用户提供保障

V. XAI中用于B5G安全的应用案例

上述使能技术将刺激各种新应用的发展,这些应用在以前是不可能的,因为基于AI/ML的系统缺乏责任感,在5G及以后的时代塑造人类社会。本节将讨论一些依赖未来B5G网络能力的新兴用例。本节强调了XAI的出现在安全方面带来的影响。

智慧城市

图10. B5G时代的智慧城市将涉及到收集大量的个人数据,这将需要服务提供商进一步负责。从收集数据到传达人工智能模型做出的决定,随着服务范围的扩大,终端用户将需要对系统的安全性给予额外的保证。

智慧医疗

图11. 在B5G下,智慧医疗服务有望通过基于人工智能的系统得到极大的扩展。这些系统的安全漏洞会导致大范围的系统故障,危及许多依赖这些服务的人的生命。因此,对黑盒人工智能系统的解释可以让各方对系统中的攻击或漏洞导致的任何异常情况保持警惕。

工业5.0

图12. 工业5.0的核心是强调以人为本,量身定做的制造流程,这可能对广泛的行业产生实质性的影响。在这里,如果出现安全漏洞或其他异常行为,XAI可能会协助确定根本原因,以便采取预防措施。

智能电网

图13. 稳定性管理和维护是智能电网最关键的两项职责。越来越多的这些控制系统现在使用了人工智能。智能电网的安全评估可以使用更多可解释的方法,对人工智能系统进行整体的解释,从而正确地进行评估。这些发现可能会在紧急情况下得到很好的利用。

XR

图14. 根据设想,XR将使用由人工智能驱动的B5G基础设施提供服务。在这个过程中,人工智能安全将发挥重要作用。对基于人工智能的系统的攻击可能会混淆模型,泄露数据,并造成可用性问题。这些都可以在XAI方法的帮助下及早发现。

成为VIP会员查看完整内容
31

相关内容

元宇宙技术综述
专知会员服务
142+阅读 · 2022年4月21日
专知会员服务
102+阅读 · 2020年3月19日
【文献综述】边缘计算与深度学习的融合综述论文
专知会员服务
168+阅读 · 2019年12月26日
【综述】医疗可解释人工智能综述论文
专知
33+阅读 · 2019年7月18日
【综述】自动机器学习AutoML最新65页综述,带你了解最新进展
中国人工智能学会
48+阅读 · 2019年5月3日
国家自然科学基金
3+阅读 · 2015年12月31日
国家自然科学基金
2+阅读 · 2014年12月31日
国家自然科学基金
7+阅读 · 2014年12月31日
国家自然科学基金
3+阅读 · 2012年12月31日
国家自然科学基金
0+阅读 · 2012年12月31日
国家自然科学基金
0+阅读 · 2012年12月31日
国家自然科学基金
0+阅读 · 2012年12月31日
国家自然科学基金
0+阅读 · 2011年12月31日
国家自然科学基金
0+阅读 · 2009年12月31日
国家自然科学基金
0+阅读 · 2008年12月31日
Arxiv
0+阅读 · 2022年6月29日
Arxiv
35+阅读 · 2022年3月14日
Arxiv
29+阅读 · 2022年1月13日
Arxiv
37+阅读 · 2021年8月2日
Arxiv
17+阅读 · 2020年11月15日
VIP会员
相关VIP内容
元宇宙技术综述
专知会员服务
142+阅读 · 2022年4月21日
专知会员服务
102+阅读 · 2020年3月19日
【文献综述】边缘计算与深度学习的融合综述论文
专知会员服务
168+阅读 · 2019年12月26日
相关基金
国家自然科学基金
3+阅读 · 2015年12月31日
国家自然科学基金
2+阅读 · 2014年12月31日
国家自然科学基金
7+阅读 · 2014年12月31日
国家自然科学基金
3+阅读 · 2012年12月31日
国家自然科学基金
0+阅读 · 2012年12月31日
国家自然科学基金
0+阅读 · 2012年12月31日
国家自然科学基金
0+阅读 · 2012年12月31日
国家自然科学基金
0+阅读 · 2011年12月31日
国家自然科学基金
0+阅读 · 2009年12月31日
国家自然科学基金
0+阅读 · 2008年12月31日
微信扫码咨询专知VIP会员