摘要

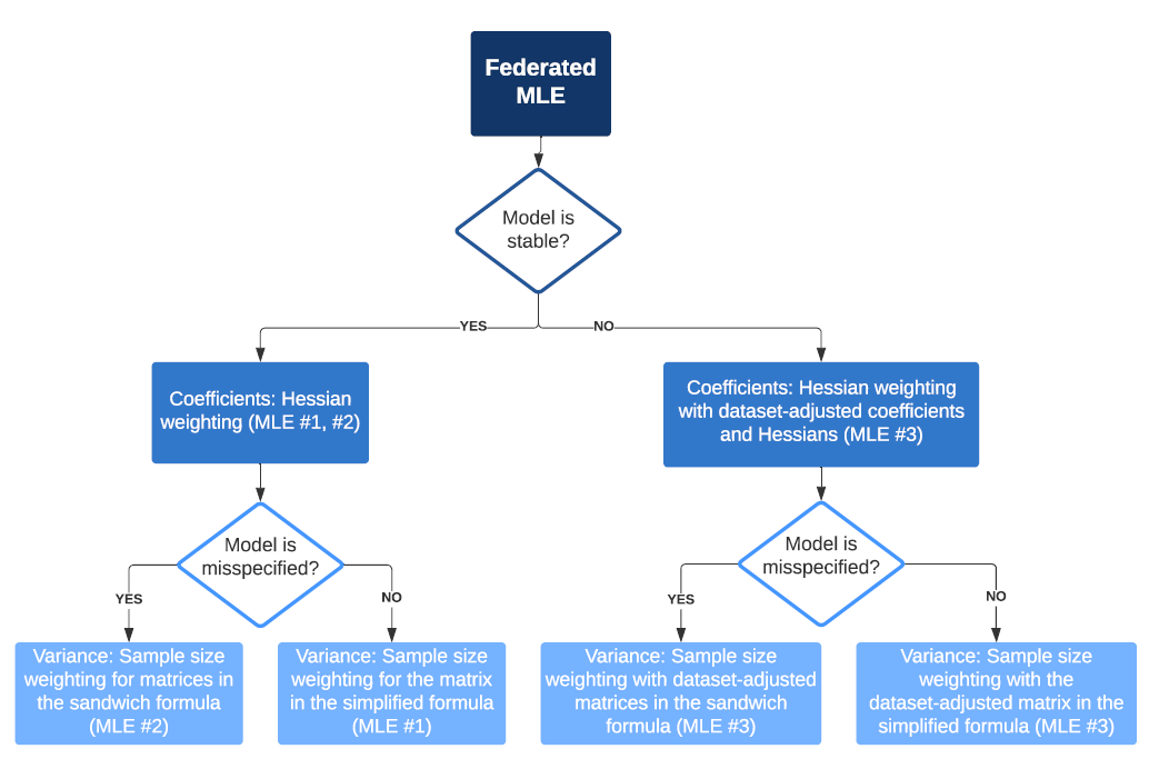
分析来自多个来源的观察数据有助于提高统计功效以检测效果;但是,隐私考虑等实际限制可能会限制跨数据集的个人级信息共享。本文开发了仅利用来自异构数据集的摘要级信息的联合方法。我们的联合方法提供了处理效果的双重稳健点估计以及方差估计。我们推导出联合估计量的渐近分布,这些分布与组合的个体级数据中的相应估计量渐近等效。我们表明,为了实现这些属性,应该根据模型是否正确详细说明以及跨异构数据集是否稳定等条件来调整联合方法。

这项研究得到了微软研究院、美海军研究办公室拨款(N00014-19-1-2468)和 美国DARPA L2M 计划(FA8650-18-2-7834)的支持。

图 2:联合最大似然估计器和方差的流程图

成为VIP会员查看完整内容
29

相关内容

因果推断是研究如何更加科学地识别变量间的因果关系。 客观事物普遍存在着内在的因果联系,人们只有弄清事物发展变化的前因后果,才能全面地、本质地认识事物。基干事物发展的这种规律,在论证观点时,有时就可以直接从事物本身的因果关系中进行推论,这就叫因果推断法
Berkeley博士论文《反馈系统中的可信机器学习》203页pdf
专知会员服务
40+阅读 · 2022年3月25日
【新书稿】公平性与机器学习——限制与机会,253页pdf
专知会员服务
31+阅读 · 2022年3月8日
【2020新书】监督机器学习,156页pdf,剑桥大学出版社
专知会员服务
154+阅读 · 2020年6月27日
【哈佛大学】机器学习的黑盒解释性,52页ppt
专知会员服务
172+阅读 · 2020年5月27日
【普林斯顿大学-微软】加权元学习,Weighted Meta-Learning
专知会员服务
40+阅读 · 2020年3月25日
【专题】美国隐私立法进展的总体分析
蚂蚁金服评论
11+阅读 · 2019年4月25日
国家自然科学基金
0+阅读 · 2015年12月31日
国家自然科学基金
0+阅读 · 2015年12月31日
国家自然科学基金
1+阅读 · 2013年12月31日
国家自然科学基金
0+阅读 · 2013年12月31日
国家自然科学基金
16+阅读 · 2013年12月31日
国家自然科学基金
3+阅读 · 2012年12月31日
国家自然科学基金
2+阅读 · 2012年12月31日
国家自然科学基金
0+阅读 · 2012年12月31日
国家自然科学基金
1+阅读 · 2008年12月31日
Arxiv
14+阅读 · 2022年5月6日
Generalized Out-of-Distribution Detection: A Survey
Arxiv
15+阅读 · 2021年10月21日
Arxiv
136+阅读 · 2018年10月8日
VIP会员
相关基金
国家自然科学基金
0+阅读 · 2015年12月31日
国家自然科学基金
0+阅读 · 2015年12月31日
国家自然科学基金
1+阅读 · 2013年12月31日
国家自然科学基金
0+阅读 · 2013年12月31日
国家自然科学基金
16+阅读 · 2013年12月31日
国家自然科学基金
3+阅读 · 2012年12月31日
国家自然科学基金
2+阅读 · 2012年12月31日
国家自然科学基金
0+阅读 · 2012年12月31日
国家自然科学基金
1+阅读 · 2008年12月31日
微信扫码咨询专知VIP会员