引言

本文件是北约 IST-151 研究任务组 (RTG) 活动的最终报告,题为“军事系统的网络安全”。该 RTG 专注于研究军事系统和平台的网络安全风险评估方法。 RTG 的目标如下:

• 协作评估军事系统的网络安全,并在 RTG 的北约成员国之间共享访问权限;

• 在 RTG 的北约成员国之间共享风险评估方法和结果;

• 将 RTG 的北约成员国使用的评估方法整合到一个连贯的网络安全风险评估方法中,以使北约国家受益。

军事平台比以往任何时候都更加计算机化、网络化和受处理器驱动。他们大量使用数据总线,如 MIL-STD-1553A/B、CAN/MilCAN、RS-422/RS-485、AFDX 甚至普通以太网,以及战术通信的旧标准,如 MIL-STD-188C 和 Link 16。此外,捕获器、传感器、执行器和许多嵌入式系统是扩展攻击面的额外无人保护的潜在输入。结果是增加了网络攻击的风险。然而,这些平台的持续稳定运行对于军事任务的成功和公共安全至关重要。

军事系统和平台是网络攻击的首选目标,不是因为它们像消费电子产品那样普遍,而是因为它们潜在的战略影响。一旦受到影响,就可以实现各种短期和长期影响,从拒绝能力到秘密降低其有效性或效率。因此,军队必须在各个层面解决网络安全问题:战略层面,同时获取平台和系统;作战层面,同时规划军事任务和战术。

北约国家拥有大量可能面临网络攻击的军事平台和系统。因此,北约将受益于利用当前的流程和方法来设计更安全的系统并评估当前系统的网络安全。

本报告介绍了针对军事系统和平台量身定制的网络安全评估方法,该方法由 RTG 团队成员合作开发,并建立在他们的经验和专业知识之上。团队成员已经使用的流程被共享、分析、集成和扩充,以产生本报告中描述的流程。本报告的目标受众是愿意评估和减轻其军事系统的网络安全风险的决策者。

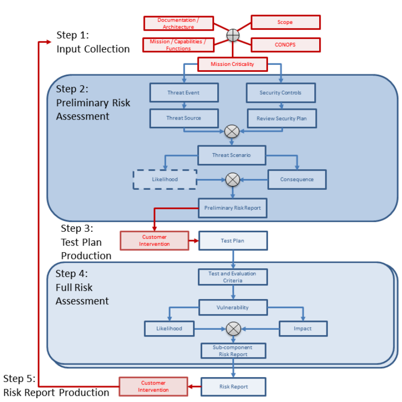
图一:网络安全评估过程的五个主要步骤。

报告结构

第 2 节介绍了 RTG 团队在其存在的三年中用于开发流程的方法。第 3 节列出了可以应用该过程的系统的一些特征。最后,第 4 节描述了评估流程,而第 5 节总结本报告。

执行总结

军事平台比以往任何时候都更加计算机化、网络化和受处理器驱动。这导致增加了网络攻击的风险。然而,这些平台的持续稳定运行对于军事任务和公共安全的成功至关重要。

绝对的网络安全是不存在的。必须通过迭代风险评估持续管理网络安全。传统 IT 系统存在许多网络安全风险管理框架和流程。然而,在军事平台和系统方面,情况远非如此。本文档介绍了针对军事系统量身定制的网络安全风险评估流程。该流程由北约 IST-151 研究任务组 (RTG) 活动的团队成员开发,该活动名为“军事系统的网络安全”。该过程可以应用于传统的 IT 和基于固件的嵌入式系统,这些系统在军事平台和系统中无处不在。

成为VIP会员查看完整内容
104

相关内容

人工智能在军事中可用于多项任务,例如目标识别、大数据处理、作战系统、网络安全、后勤运输、战争医疗、威胁和安全监测以及战斗模拟和训练。
【AI+军事】附PPT 《北约数据开发计划》
专知会员服务
117+阅读 · 2022年4月17日
【AI+医疗健康】美国数字健康战略(附44页最新报告)
专知会员服务
95+阅读 · 2022年3月15日
数据安全研究报告(上)
CCF计算机安全专委会
11+阅读 · 2022年4月18日
InfoQ 2022 年趋势报告:文化与方法篇
InfoQ
0+阅读 · 2022年4月16日
国家自然科学基金
7+阅读 · 2015年12月31日
国家自然科学基金
6+阅读 · 2014年12月31日
国家自然科学基金
6+阅读 · 2014年12月31日
国家自然科学基金
4+阅读 · 2014年12月31日
国家自然科学基金
55+阅读 · 2014年12月31日
国家自然科学基金
1+阅读 · 2013年12月31日
国家自然科学基金
2+阅读 · 2013年12月31日
国家自然科学基金
0+阅读 · 2011年12月31日
国家自然科学基金
95+阅读 · 2009年12月31日
国家自然科学基金
4+阅读 · 2009年12月31日
Arxiv
0+阅读 · 2022年6月3日
Arxiv
14+阅读 · 2020年9月1日
A Survey on Deep Transfer Learning
Arxiv
11+阅读 · 2018年8月6日
Arxiv
11+阅读 · 2018年4月25日
VIP会员
相关基金
国家自然科学基金
7+阅读 · 2015年12月31日
国家自然科学基金
6+阅读 · 2014年12月31日
国家自然科学基金
6+阅读 · 2014年12月31日
国家自然科学基金
4+阅读 · 2014年12月31日
国家自然科学基金
55+阅读 · 2014年12月31日
国家自然科学基金
1+阅读 · 2013年12月31日
国家自然科学基金
2+阅读 · 2013年12月31日
国家自然科学基金
0+阅读 · 2011年12月31日
国家自然科学基金
95+阅读 · 2009年12月31日
国家自然科学基金
4+阅读 · 2009年12月31日
微信扫码咨询专知VIP会员