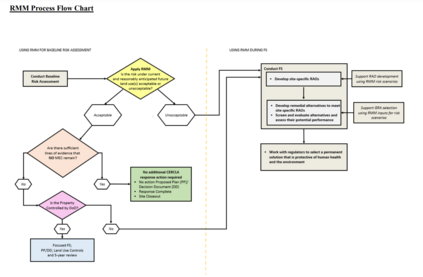
美国国防部长办公室(OSD)制定了附加的军事弹药反应计划(MMRP)风险管理方法(RMM),以提供一个一致的过程,以了解和评估现役设施、以前使用的防御地点和基地调整和关闭地点的弹药反应地点(MRSs)的风险。美国国防部鼓励项目小组在《全面环境应对、补偿和责任法》进程的补救调查阶段使用 RMM 支持基于风险的决策。

RMM 是一种定性风险评估工具,项目小组可利用它来促进有关清理工作的讨论,并就 MRS 的风险管理决策达成共识。RMM 本身并不能决定一个 MRS 的风险水平;它只是一个指导项目团队讨论风险水平的工具。它最大限度地提高了透明度,并加强了项目团队成员在整个清理过程中的参与和协作。

成为VIP会员查看完整内容
22

相关内容

人工智能在军事中可用于多项任务,例如目标识别、大数据处理、作战系统、网络安全、后勤运输、战争医疗、威胁和安全监测以及战斗模拟和训练。
《美国防部(DoD)获取关键技能措施》148页报告
专知会员服务
49+阅读 · 2023年6月13日
中文版《高超音速导弹防御》美国国会研究处2022最新报告
专知会员服务
106+阅读 · 2022年10月10日
国家自然科学基金
0+阅读 · 2015年12月31日
国家自然科学基金
46+阅读 · 2015年12月31日
国家自然科学基金
7+阅读 · 2015年12月31日
国家自然科学基金
9+阅读 · 2015年12月31日
国家自然科学基金
1+阅读 · 2014年12月31日
国家自然科学基金
3+阅读 · 2014年12月31日
国家自然科学基金
0+阅读 · 2014年12月31日
国家自然科学基金
0+阅读 · 2014年12月31日
国家自然科学基金
2+阅读 · 2014年12月31日
国家自然科学基金
3+阅读 · 2014年12月31日
VIP会员
相关VIP内容
相关资讯
相关基金
国家自然科学基金
0+阅读 · 2015年12月31日
国家自然科学基金
46+阅读 · 2015年12月31日
国家自然科学基金
7+阅读 · 2015年12月31日
国家自然科学基金
9+阅读 · 2015年12月31日
国家自然科学基金
1+阅读 · 2014年12月31日
国家自然科学基金
3+阅读 · 2014年12月31日
国家自然科学基金
0+阅读 · 2014年12月31日
国家自然科学基金
0+阅读 · 2014年12月31日
国家自然科学基金
2+阅读 · 2014年12月31日
国家自然科学基金
3+阅读 · 2014年12月31日
微信扫码咨询专知VIP会员