为了支持全球 1000 多个军事设施,美国国防部(DoD)与数千家供应商签订了合同,为军方提供危险材料,用于支持设施和资产维护,国防开支高达数十亿美元。这些材料的用途多种多样,从武器系统维护到工业和设施运营。为了遵守环境、健康和安全(EHS)法规,供应商有合同义务提供安全数据表(SDS),列出符合联合国全球化学品统一分类和标签制度(GHS)要求的 EHS 问题。

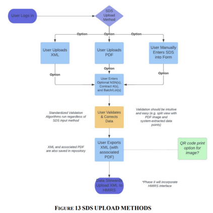
每年,化学品供应商提供的 PDF 或硬拷贝格式的 SDS 超过 10 万份。这些 SDS 然后由数据管理员手工输入到国防部集中式 SDS 储存库--危险材料管理信息系统 (HMIRS)。此外,这些 SDS 中的大部分还由不同的数据管理员分别加载到支持特定军种的下游环境合规系统中。供应商提供的 SDS 与材料本身之间的联系随之消失,直到材料到达安装地点,此时工作人员必须在特定军种的危险材料跟踪系统中选择与危险材料相关的 SDS。

这项研究在分析、建模和开发国防部数据处理系统时应用了系统工程原理,该系统可用于提高效率、降低成本,并提供自动化解决方案,不仅可减少数据输入,还可实现危险通信和数据传输向标准化方法的过渡和现代化。对处理系统的研究涵盖了一系列现代分析和数据提取技术,包括光学字符识别、人工神经网络和元算法过程。此外,研究还包括与现有国防部框架和优化的潜在整合,以解决许多长期存在的化学品管理问题。虽然长期重点是让化学品制造商以标准化的机器编码格式提供 SDS 数据,但该系统旨在作为一个过渡工具,以减少人工数据录入和每年 300 多万美元的成本,同时增强系统功能,以解决危害通报过程中的其他主要障碍。SDS 数据处理的复杂性包括多语言翻译需求、图像和文本识别、表格的定期使用,以及 SDS 的结构有 16 个不同的部分--这些部分的格式普遍缺乏标准化。为了解决这些复杂问题,我们采用了一种正在申请专利的元算法,这种算法的数据提取率高于人工神经网络单独提取的数据,同时还提供了针对 SDS 的数据验证和 SDS 派生数据点的计算。

随着研究的深入,这一系统功能在整个美国防部得到了推广,并成为国防部长办公室和国防后勤局目前正在进行的更大范围的数字危险通信概念转型工作的一部分。这项研究发表了五篇论文,一项专利正在申请中,并获得了 28 万美元的原型开发奖金,以及一个开发该系统的项目,该系统将作为国防部更大范围内的潜在系统之一,不仅用于危险化学品的全面化学品披露和主动管理,还可能用于国防部采购的所有产品。

成为VIP会员查看完整内容
67

相关内容

人工智能在军事中可用于多项任务,例如目标识别、大数据处理、作战系统、网络安全、后勤运输、战争医疗、威胁和安全监测以及战斗模拟和训练。
国家自然科学基金
0+阅读 · 2015年12月31日
国家自然科学基金
9+阅读 · 2015年12月31日
国家自然科学基金
22+阅读 · 2014年12月31日
国家自然科学基金
13+阅读 · 2014年12月31日
A Survey of Large Language Models
Arxiv
494+阅读 · 2023年3月31日
VIP会员
相关基金
国家自然科学基金
0+阅读 · 2015年12月31日
国家自然科学基金
9+阅读 · 2015年12月31日
国家自然科学基金
22+阅读 · 2014年12月31日
国家自然科学基金
13+阅读 · 2014年12月31日
微信扫码咨询专知VIP会员