题目: Comprehensive Analysis of Time Series Forecasting Using Neural Networks

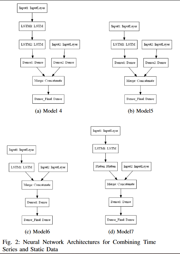
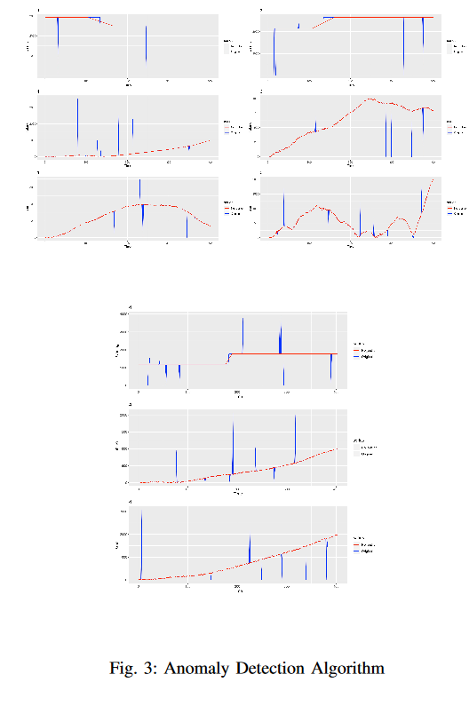
摘要: 时间序列预测近年来受到了广泛的关注,这是因为许多现实世界的现象都可以用时间序列来建模。大量的数据和计算机处理能力的最新进展使研究人员能够开发出更复杂的机器学习算法,如神经网络来预测时间序列数据。本文提出了利用动态测量数据进行时间序列预测的各种神经网络结构,并介绍了如何将静态和动态测量相结合进行预测的各种结构。我们还研究了异常检测和聚类等技术对预测精度的重要性。结果表明,聚类可以提高神经网络的整体预测时间,提高预测性能。此外,我们还发现基于特征的聚类在速度和效率上都优于基于距离的聚类。最后,我们的结果表明,增加更多的预测因子来预测目标变量并不一定会提高预测精度。

成为VIP会员查看完整内容
97

相关内容

“机器学习是近20多年兴起的一门多领域交叉学科,涉及概率论、统计学、逼近论、凸分析、算法复杂度理论等多门学科。机器学习理论主要是设计和分析一些让 可以自动“ 学习”的算法。机器学习算法是一类从数据中自动分析获得规律,并利用规律对未知数据进行预测的算法。因为学习算法中涉及了大量的统计学理论,机器学习与统计推断学联系尤为密切,也被称为统计学习理论。算法设计方面,机器学习理论关注可以实现的,行之有效的学习算法。很多 推论问题属于 无程序可循难度,所以部分的机器学习研究是开发容易处理的近似算法。” ——中文维基百科

知识荟萃

精品入门和进阶教程、论文和代码整理等

更多

查看相关VIP内容、论文、资讯等
最新《动态网络嵌入》综述论文,25页pdf
专知会员服务
138+阅读 · 2020年6月17日
你真的懂时间序列预测吗?
腾讯大讲堂
104+阅读 · 2019年1月7日
利用动态深度学习预测金融时间序列基于Python
量化投资与机器学习
18+阅读 · 2018年10月30日
基于 Keras 用 LSTM 网络做时间序列预测
R语言中文社区
21+阅读 · 2018年8月6日
基于 Keras 用深度学习预测时间序列
R语言中文社区
23+阅读 · 2018年7月27日
时间序列深度学习:状态 LSTM 模型预测太阳黑子(上)
R语言中文社区
19+阅读 · 2018年6月15日
回归预测&时间序列预测
GBASE数据工程部数据团队
44+阅读 · 2017年5月17日
Financial Time Series Representation Learning
Arxiv
10+阅读 · 2020年3月27日
A Comprehensive Survey on Transfer Learning
Arxiv
121+阅读 · 2019年11月7日
A Comprehensive Survey on Graph Neural Networks
Arxiv
13+阅读 · 2019年3月10日
Arxiv
5+阅读 · 2018年10月11日
Arxiv
19+阅读 · 2018年6月27日
VIP会员
相关VIP内容
最新《动态网络嵌入》综述论文,25页pdf
专知会员服务
138+阅读 · 2020年6月17日
相关资讯
你真的懂时间序列预测吗?
腾讯大讲堂
104+阅读 · 2019年1月7日
利用动态深度学习预测金融时间序列基于Python
量化投资与机器学习
18+阅读 · 2018年10月30日
基于 Keras 用 LSTM 网络做时间序列预测
R语言中文社区
21+阅读 · 2018年8月6日
基于 Keras 用深度学习预测时间序列
R语言中文社区
23+阅读 · 2018年7月27日
时间序列深度学习:状态 LSTM 模型预测太阳黑子(上)
R语言中文社区
19+阅读 · 2018年6月15日
回归预测&时间序列预测
GBASE数据工程部数据团队
44+阅读 · 2017年5月17日
微信扫码咨询专知VIP会员